Supporting All Phases of Your Product Development
Support
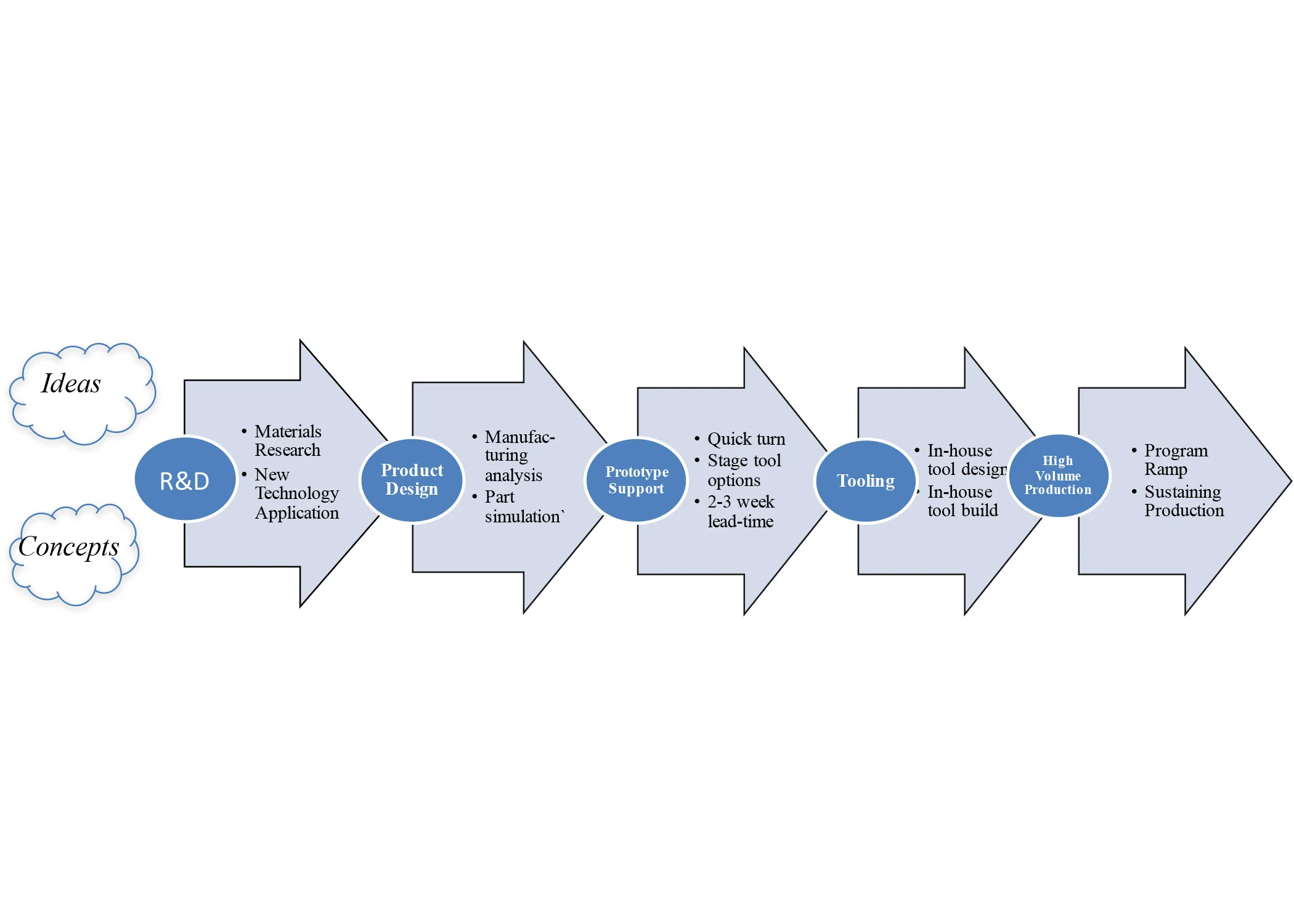
Our development cycle begins with custom ideas and concepts and develops them into finished products. Attention at each stage, knowing that every step along the way is integral to the success of the project. Here is a typical development cycle of a custom-engineered product:
Development cycle of a custom-engineered product, from start to finish
Research & Development
Research and Development (R&D) activities in new products, production methods, and technologies are key to maintaining a leading market position. AK Stamping’s continual investment in new equipment, development of new products, and most importantly, our people has enabled us to:
- Increase productivity
- Bring new technology to market
- Reduce total costs
- Receive numerous patents
AKS has fostered a culture of innovation within our organization, leveraging talented engineers, designers, tool makers, machinists and other employee talents to create great solutions. We will continue to invest in R&D activities to benefit the markets we currently serve, and discover new markets for our products.
